|
IPCC
1.0
|
#include "KNGeometricConstructionLaunch.h"

Public Member Functions | |
| CKNGeometricConstructionLaunch () | |
| ~CKNGeometricConstructionLaunch () | |
Static Public Member Functions | |
| static CKNMatrixOperation::CKNCSR * | LaunchingGeometricConstruction (char *pszInputCommnadFileName, CKNGeometricShape *pShape, CKNCommandFileParser::LPINPUT_CMD_PARAM *lpParam, bool bReturnCSR) |
| static void | LaunchingGeometricConstructionMPI (char *pszInputCommnadFileName, CKNGeometricShape *pShape, bool bReturnCSR) |
| static void | SetShapeInformation (CKNGeometricShape &shape, CKNCommandFileParser::LPINPUT_CMD_PARAM lpParam) |
| static void | SetUnitCellInformation (CKNCommandFileParser::LPINPUT_CMD_PARAM lpParam) |
Definition at line 6 of file KNGeometricConstructionLaunch.h.
| CKNGeometricConstructionLaunch::CKNGeometricConstructionLaunch | ( | ) |
Definition at line 12 of file KNGeometricConstructionLaunch.cpp.
| CKNGeometricConstructionLaunch::~CKNGeometricConstructionLaunch | ( | ) |
Definition at line 17 of file KNGeometricConstructionLaunch.cpp.
|
static |
< MPIÀÇ °æ¿ì ¿©±â¼ Àüü À妽º¸¦ Á¶Á¤ÇØ¾ß ÇÑ´Ù.
Definition at line 117 of file KNGeometricConstructionLaunch.cpp.
References CKNMatrixOperation::CKNCSR::BuildDataBuffer(), CKNGeometricShape::FillUnitcell(), NEIGHBOR_MAP_INFO::fItemCount, CKNGeometricShape::FreeMapInfo(), CKNCommandFileParser::ParsingInputCommand(), CKNGeometricShape::PeriodicUnitCellNumbering(), CKNMatrixOperation::CKNCSR::SetColumnCount(), CKNMatrixOperation::CKNCSR::SetRowCount(), SetShapeInformation(), and SetUnitCellInformation().

|
static |
< For template using
< MPIÀÇ °æ¿ì ¿©±â¼ Àüü À妽º¸¦ Á¶Á¤ÇØ¾ß ÇÑ´Ù.
TEMP
Definition at line 32 of file KNGeometricConstructionLaunch.cpp.
References CKNCommandFileParser::INPUT_CMD_PARAM::bConsiderBoundaryCondition, CKNGeometricShape::ExchangeAtomInfoBetweenNode(), CKNGeometricShape::FillUnitcell(), CKNMPIManager::FinalizeManager(), CKNCommandFileParser::INPUT_CMD_PARAM::fShapeLength, CKNCommandFileParser::INPUT_CMD_PARAM::fUnitcellLength, getCurrentTime(), CKNMPIManager::InitCommunicationBufferMetric(), CKNMPIManager::IsRootRank(), CKNMPIManager::LoadBlancingForLanczos(), CKNCommandFileParser::INPUT_CMD_PARAM::nMatrixDemension, CKNCommandFileParser::ParsingInputCommand(), CKNGeometricShape::PeriodicUnitCellNumbering(), CKNMPIManager::SetMPIEnviroment(), SetShapeInformation(), SetUnitCellInformation(), and CKNMatrixDebug::ShowMsg().

|
static |
Definition at line 169 of file KNGeometricConstructionLaunch.cpp.
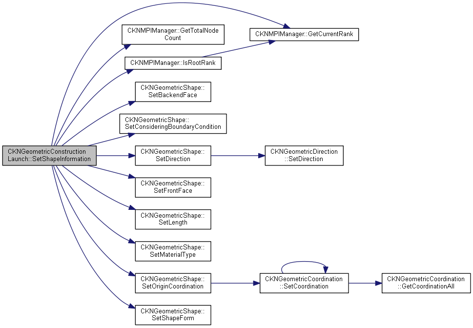
References CKNCommandFileParser::INPUT_CMD_PARAM::bConsiderBoundaryCondition, CKNCommandFileParser::INPUT_CMD_PARAM::fOrigin, CKNCommandFileParser::INPUT_CMD_PARAM::fShapeLength, CKNMPIManager::GetCurrentRank(), CKNMPIManager::GetTotalNodeCount(), CKNMPIManager::IsRootRank(), CKNGeometricShape::SetBackendFace(), CKNGeometricShape::SetConsideringBoundaryCondition(), CKNGeometricShape::SetDirection(), CKNGeometricShape::SetFrontFace(), CKNGeometricShape::SetLength(), CKNGeometricShape::SetMaterialType(), CKNGeometricShape::SetOriginCoordination(), CKNGeometricShape::SetShapeForm(), and CKNCommandFileParser::INPUT_CMD_PARAM::szDomainMat.
Referenced by LaunchingGeometricConstruction(), and LaunchingGeometricConstructionMPI().


|
static |
< µ¥ÀÌÅ͸¦ ÀÐ¾î µéÀÌ´Â ºÎºÐÀº ¿ì¼± ¹«½Ã°í Àӽ÷Πµ¥ÀÌÅ͸¦ ÀÔ·ÂÇÏ¿© ÁøÇàÇÑ´Ù.
Definition at line 191 of file KNGeometricConstructionLaunch.cpp.
References CKNGeometricAtom::A, CKNGeometricAtom::A2C, CKNGeometricAtom::C, CKNGeometricAtom::C2A, CKNCommandFileParser::INPUT_CMD_PARAM::fUnitcellLength, CKNGeometricAtomFactory::SetAtomCoordination(), CKNGeometricUnitCell::SetLength(), and CKNGeometricAtomFactory::SetNeighborCoordination().
Referenced by LaunchingGeometricConstruction(), and LaunchingGeometricConstructionMPI().

